服务器介绍

服务器概念、组成和架构详解 - 知乎 (zhihu.com)

服务器**的英文名称为“ Server”,是指在网络上提供各种服务的高性能计算机。**作为网络的节点,存储、处理网络上80%的数据、信息,因此也被称为网络的灵魂。

服务器**和普通计算机的功能是类似的。**只是相对于普通计算机,服务器在稳定性、安全性、性能等方面都要求更高,因此CPU、芯片组、内存、磁盘系统、网络等硬件和普通计算机有所不同。

分类:

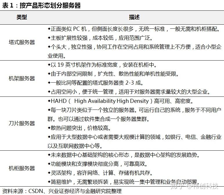
**按产品形态:**塔式服务器、机架服务器、刀片服务器、机柜服务器等。

img

按指令集架构:CISC服务器、RISC服务器、EPIC服务器

按处理器数量:单路服务器、双路服务器(主流)、四路服务器、八路服务器等

服务器的组装与排线

服务器的主要组成部件

服务器硬件主要包括:中央处理器(CPU)、内存(RAM)、芯片组、I/O(RAID卡、网卡、HBA卡)、硬盘、机箱(电源、风扇)

中央处理器(CPU)

与普通的个人计算机不同,服务器可以拥有多个CPU,具体数量取决于服务器的型号和配置。一些小型服务器可能只有一个CPU插槽,而大型服务器可以有多达数十个CPU插槽。此外,每个CPU插槽可以安装多核处理器,从而进一步提高性能。因此,一个服务器可以拥有多个物理和逻辑CPU核心。

I/O

I/O的意思是输入/输出操作

当服务器处理用户请求时,它需要从输入设备(如键盘、鼠标等)读取输入数据,并将输出数据发送到输出设备(如显示器、打印机等)显示或保存。服务器进行的许多操作,例如读取和写入文件、网络通信等,都涉及输入/输出操作。

RAID卡

RAID卡(Redundant Array of Independent Disks controller)是一种硬件设备,用于管理和控制RAID(Redundant Array of Independent Disks)阵列。

RAID卡通常安装在计算机的主板上或者插槽中,它提供了一种方便的方法来配置和管理RAID阵列。RAID卡通常具有多个SATA或SAS接口,用于连接硬盘驱动器。它还包含一个处理器和缓存来更好地管理和控制硬盘驱动器的读写操作。 使用RAID卡,用户可以配置多个硬盘驱动器为RAID阵列,并选择不同的RAID级别,如RAID 0、RAID 1、RAID 5等。RAID卡还提供了更高的数据安全性和可靠性,通过使用冗余数据存储和热备份等功能来保护数据免受硬盘故障的影响。

image-20230806215131356

网络接口卡(NIC)

服务器网卡(Network Interface Card,NIC)是一种用于连接服务器和计算机网络的硬件设备。它负责接收和发送数据包,将服务器与网络中的其他设备连接起来。网卡通常包括一个物理接口(如以太网接口)和一个控制芯片,用于处理网络数据的传输和处理。服务器网卡通常具有高速传输能力、可靠性和安全性,以满足服务器对网络连接的高要求。

**PCIe网卡:**PCIe是一种最新的标准,在计算机和服务器主板上很流行。PCIe网卡现在有五个版本,分别支持不同的速度。

HBA卡

HBA卡(Host Bus Adapter)是一种接口卡,用于将计算机主机和存储设备(如硬盘、磁带机等)连接起来。它负责处理主机和存储设备之间的数据传输和通信,并提供传输协议的支持。HBA卡通常使用Fibre Channel、SCSI或SAS等接口标准,可以在不同的计算机系统和存储设备之间实现快速、可靠的数据传输。HBA卡在企业级存储系统中起着至关重要的作用,可提高数据传输速度、稳定性和可扩展性。

网线水晶头接法

网线水晶头接法图解 - 知乎 (zhihu.com)

网线水晶头有两种接法,一种是直连互联法,一种是**交叉互联法**。

交叉线的做法是:一头采用**568A**标准,一头采用568B标准。

平行(直通)线的做法是:两头同为568A标准或568B标准。

标准568A:绿白-1,绿-2,橙白-3,蓝-4,蓝白-5,橙-6,棕白-7,棕-8。

标准568B:橙白-1,橙-2,绿白-3,蓝-4,蓝白-5,绿-6,棕白-7,棕-8。

568A

服务器的配置

BIOS

怎么进入bios设置界面,电脑如何进入BIOS进行设置,怎么进入BIOS的方法集合 - 大自然的流风 - 博客园 (cnblogs.com)

BIOS 是计算机上的基本输入/输出系统(Basic Input/Output System)的缩写。它是一种固化在计算机主板上的软件,用于初始化计算机硬件并协助操作系统启动。

BIOS 的主要功能包括:

1.初始化硬件:在计算机启动时,BIOS会检测和初始化各种硬件设备,包括处理器、内存、硬盘、光驱、显示器等。

2.提供基本的输入/输出功能:BIOS提供了最基本的键盘、鼠标和显示器的输入/输出功能,以便用户能够在计算机启动时进行操作。

3.启动操作系统:BIOS负责加载、验证并启动操作系统。它会寻找操作系统的引导扇区,并将控制权转交给操作系统的启动程序

4.提供硬件配置选项:BIOS还提供了一些配置选项,允许用户根据需要修改硬件设置,例如调整系统时钟、启用/禁用某些设备等。

用U盘装系统

如何用U盘装系统? - 知乎 (zhihu.com)

windows 10 使用U盘重装系统,超详细!!!_晚风花间寺中人的博客-CSDN博客

系统文件也就是我们的操作系统,一般有两种格式:ISO格式和GHO格式。ISO格式又分为原版系统和GHOST封装系统二种。

安装步骤思路:

1.软件与硬件准备

2.用U盘装系统软件制作启动U盘

3.下载您需要的gho系统文件并复制到U盘中

4.进入BIOS设置U盘启动顺序

5.用U盘启动快速安装系统

Linux

Linux命令

Linux 命令大全 | 菜鸟教程 (runoob.com)

文本操作

Linux vi/vim | 菜鸟教程 (runoob.com)

Shell

Shell 教程 | 菜鸟教程 (runoob.com)

linux系统下的磁盘的格式化/分区/挂载

磁盘格式化:

1.首先,使用命令fdisk -l查看系统中的磁盘分区情况。找到需要格式化的磁盘,比如 /dev/sdb

2.然后,使用命令fdisk /dev/sdb对磁盘进行分区操作。按一定的分区规则进行分区,然后保存并退出。

3.接下来,使用命令mkfs将分区格式化为对应的文件系统,比如mkfs.ext4 /dev/sdb1

磁盘分区:

1.使用命令fdisk /dev/sdb对磁盘进行分区操作。根据需要进行分区的大小、类型等设置,然后保存并退出。

2.使用命令partprobe或重启系统使分区生效。

磁盘挂载:

1.首先,选择一个目录作为挂载点,比如/mnt/mydisk

2.使用命令mount将磁盘分区挂载到挂载点上,比如mount /dev/sdb1 /mnt/mydisk。如果需要指定文件系统类型,可以使用-t选项,比如mount -t ext4 /dev/sdb1 /mnt/mydisk

3.可以通过修改/etc/fstab文件,实现开机自动挂载。在文件中添加一行

格式为< device > < mount point > < file system > < options > < dump > < pass >

比如/dev/sdb1 /mnt/mydisk ext4 defaults 0 2

.service与.timer

linux文件目录:systemd的service文件说明_linux service文件存放路径_啊荻~的博客-CSDN博客

Linux学习-systemctl 针对 timer 的配置文件 - uetucci - 博客园 (cnblogs.com)

SSH

使用Linux,从正确配置ssh开始 - 知乎 (zhihu.com)

命令后台运行

Linux——让程序在后台运行(四种方法+使用推荐)_linux 后台运行_Pan_peter的博客-CSDN博客

iptables 的使用

四表

  • raw
  • mangle
  • nat
  • filter
  • security

table有优先级:由高到低排列为:raw -> mangle -> nat -> filter

Raw Table

提供且仅提供一个让数据包绕过连接跟踪的框架。

Mangle Table

修改数据包IP头部,还可以对数据包打一个仅在内核内有效的标记(mark),后续对于该数据包的处理可以用到这些标记。

NAT Table

用来做网络地址转换

  • SNAT:用于局域网服务访问公网服务的场景。即将局域网发出的请求的原地址转换成NAT主机所拥有的公网IP地址,从而与公网服务进行通信;
  • DNAT:用于公网请求访问局域网服务的场景。即将从公网接收到的请求的目的地址通过NAT规则所配置的局域网网段进行目标服务器局域网地址的转换,从而与局域网内服务通信。